為保證廠區內內的消防器材設備正常運行,確保人身和財產安全,依靠現有的智能消防器材維保巡檢聯網平臺,特制定本維保工程消防器材的維修、保養服務方案如下:
一、消防器材維護、維修范圍
1、火災自動報警系統;
2、自動噴水滅火系統;
3、消火栓系統;
4、防排煙系統;
5、氣體滅火系統;

二、人員組織機構
項 目 經 理:
技 術 負 責 人:
電 專業維保人員:
水 專業維保人員:
通風專業維保人員:
三、消防器材維修依據及標準
(1)《建筑設計防火規范》 GB50016-2006
(2)《火災自動報警系統施工及驗收規范》 GB50166-98
(3)《自動噴水滅火系統施工及驗收規范》 GB50261-2005
(4)《給排水管道工程施工及驗收規范》 GB50268-97
(5)《電氣裝置安裝工程施工及驗收規范》 GBJ232-82
四、消防器材月檢維修保養方案
5、氣體滅火系統
每月對氣體滅火系統裝置的消防噴嘴外觀、儲存容器、選擇閥、高壓軟管、集流管、閥驅動裝置、管網與噴嘴等系統部件外觀和控制設備是否處于運行狀態進行一次檢查與維護。
6、應急照明、疏散指示標志:
a、每月檢查電源切換和充電功能。
b、每月檢查標識正確性。
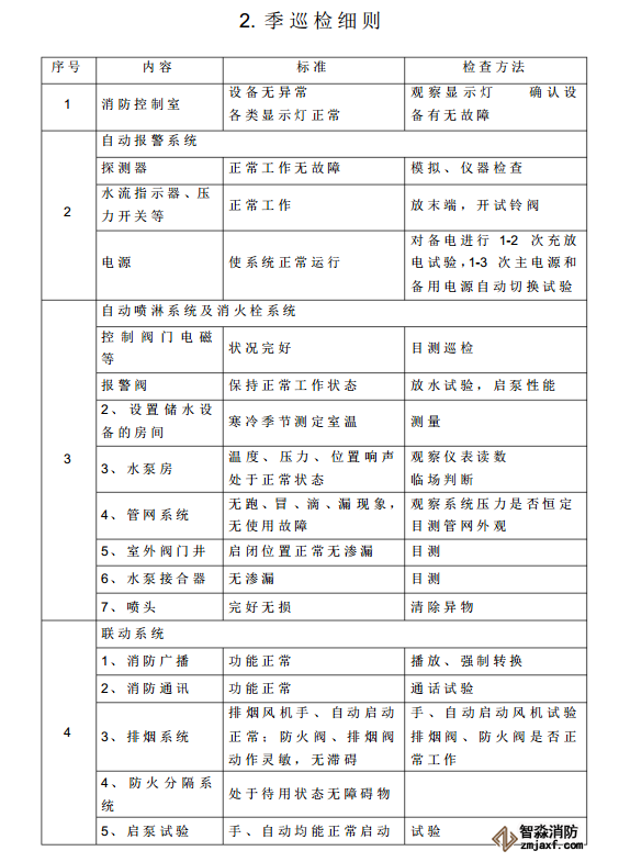
五、消防器材季檢維修保養方案
1、火災自動報警系統:
a、每季對火災探測器、手動報警按鈕及聯動設備進行模擬火警、故障及聯運試驗;
b、每季對火災自動報警系統控制線路及聯動線路的故障進行檢修;
c、每季采用專用檢測儀器分期分批試驗探測器的動作及確認燈顯示;
d、每季對火災自動報警系統的消防通訊線路、消防主機電源檢查及消防主機接地線路的故障的檢查及維修。
2、自動噴淋系統:
a、每季對水源控制閥、報警閥組進行檢查,保證系統各種閥門處于工作狀態;
b、每季對噴淋水泵進行啟動運轉試驗一次,動作失常時馬上通知貴單位及時更換;
c、每季對噴頭進行外觀檢查,發現有不正常的噴頭及時更換,當噴頭上有異物時及時清除;
d、每季年利用末端試水裝置對水流指示器進行試驗。
3、消火栓系統:
a、每季對消防泵進行啟動運轉試驗,并對消防泵進行消火栓按鈕聯動啟泵試驗;
b、每季對系統上所有的控制閥門進行檢查,保證控制閥門處于正常工作狀態;
c、每季對消火栓進行檢查,發現問題及時處理;
d、每季度對最不利點消火栓進行靜壓壓力試驗。
4、防排煙系統:
a、每季檢查送風、排煙機房工作環境;
b、每季檢查風機電源控制柜、送風閥、排煙閥等是否處于正常完好狀態;
c、每季手動或自動打開排煙閥、啟 / 停送風機、排煙機查看其性能。
5、氣體滅火系統
a、每季對氣體滅火系統裝置的噴嘴外觀、儲存容器、選擇閥、高壓軟管、集流管、閥驅動裝置、管網與噴嘴等系統部件外觀和控制設備是否處于運行狀態進行一次檢查與維護。
b、每季對滅火器儲存容器、驅動裝置、緊急啟動、停止裝置,聲光報警裝置、選擇閥、噴嘴、氣體滅火控制盤進行一次檢查與維護。
6、應急照明、疏散指示標志:
a、每季檢查電源切換和充電功能。
b、每季檢查標識正確性。
c、每季檢查切斷正常供電,測量照度。
具體部分消防器材維保報告表格如下:









? ? ? ? 江蘇智淼氣體滅火有限公司是一家氣體滅火系統整合,氣體滅火設計,組裝,調試等專業的氣體滅火系統集成商,我們的產品分“有管網七氟丙烷氣體滅火系統”、“無管網七氟丙烷氣體滅火系統”我們與數多家氣體控制主機商深度合作,有利達氣體控制系統,海灣氣體控制盤,北大青鳥,泰和安等氣體滅火控制系統品牌,智淼君安自主氣體滅火控制柜,本公司專業從事七氟丙烷、氣溶膠、超細干粉、IG541氣體、 二氧化碳、泡沫等滅火系統的銷售、安裝及售后服務為一體的高科技民營企業。公司技術力量雄厚,擁有一支專業的工程設計和安裝技術服務隊伍,并建立了完善的質量保障和售后服務管理體系,江蘇氣體滅火管網:http://www.tkdv.cn/;氣體滅火服務熱線:4006-598-119







蘇公網安備32058102002161號